苏州网络大学园
关于网络教育 | 招生信息 | 入学测试样题 | 证书样本

首页

学园概况 招生信息 北师大专栏 政策法规 统考专栏 联系我们

★苏州网络大学园欢迎您! | ★教育部发布:2022年9月起停止网络教育招生 | ★苏州工业园区网络大学园管理中心欢迎您! |

 
  最新发布 】
 
  热点信息 】
 
   
  首页 > 内容显示 [字号: ]打印
苏州网络大学园办公与交通明示
 发布时间: 2013/6/13 10:15:48 被阅览数: 6099 次 来源: 苏州网络大学园
 
             苏州网络大学园地址:苏州工业园区(独墅湖高教区)若水路1号(林泉街与若水路交界口),苏州工业园区职业技术学院A1楼601室。(电话:0512-62557591,0512-62557592,  0512-62557593,)
一, 上班时间:
               星期一至星期五: 上午8:30-下午16:30。
               星期六至星期日: 上午9:30-下午16:00。      国假节日届时看网上公告)
二, 公交车线路
        可乘线路:快线2路、142路、146路、178路、218路、228路、812路至独墅湖高教区首末站往南走10-15分钟,或乘166路至若水路南站进学院北大门,或115路,120路,128路,180路至职业技术学院北站进学院西大门。
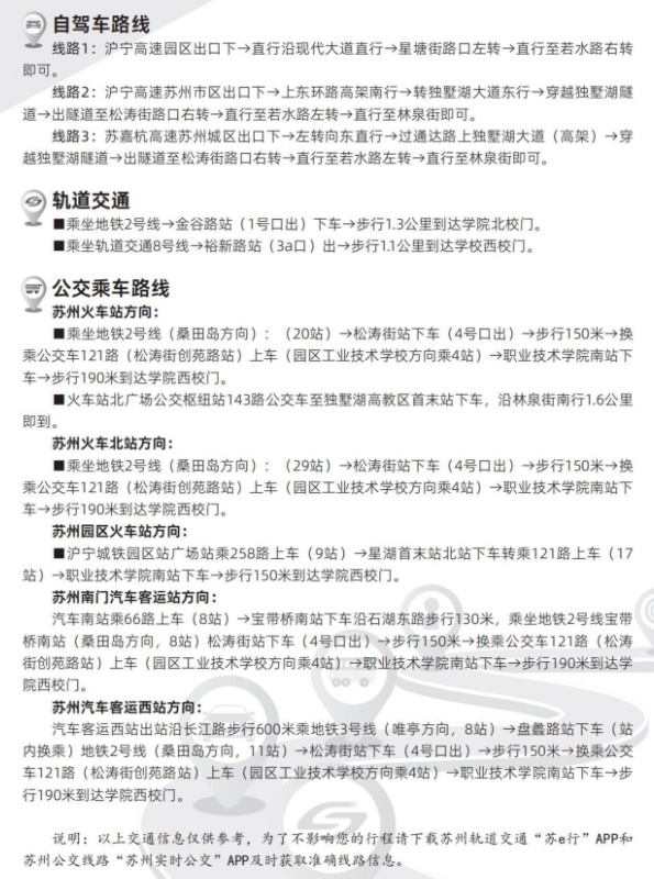
 三, 自驾车路线     
        线路1:上东环路高架南行→转独墅湖大道东行→穿越独墅湖隧道→出隧道至松涛街路口右转→直行至若水路左转→直行至林泉街即到。
        线路2:沪宁高速园区出口下→直行沿现代大道直行→星塘街路口左转→直行至若水路右转即到。
        线路3:沪宁高速苏州市区出口下→上东环路高架南行→转独墅湖大道东行→穿越独墅湖隧道→出隧道至松涛街路口右转→直行至若水路左转→直行至林泉街即到。
         线路4:苏嘉杭高速苏州城区出口下→左转向东直行→过通达路上独墅湖大道(高架)→穿越独墅湖隧道→出隧道至松涛街路口右转→直行至若水路左转→直行至林泉街即到。

 


相关信息:
  • 教育部发布2013年高校网络教育招生预警视频
  • 关于立即登载中央电视台《新闻直播间》网络教育招生预警视频的通知
  • 北京师范大学网络教育2015年招生简章
  • 东南大学远程教育2015年招生简章
  • 2011年东南大学苏州站点招生专业

  • 苏州网络大学园

    Copyright©2000-2025 苏州工业园区网络大学园管理中心 版权所有 访问量 苏ICP备14041751号-1
    地址:苏州工业园区独墅湖科教创新区若水路1号,星塘街与东方大道交界口。

    苏州工业园区职业技术学院内A1-102室  邮编:215123 [交通咨询]